We specialize in providing customers with CNC milling/turning precision customized machining solutions for titanium alloy processing, including aerospace, semiconductor, medical, agricultural, energy, and all other fields of titanium alloy applications.



| Specification | According to your requirement. |
| Material | Stainless steel, brass, copper, aluminum, carbon steel, alloy steel etc. |
| Surface Treatment | Zn-plating, Ni-plating, Cr-plating, Tin-plating, copper-plating, the wreath oxygen resin spraying, heat disposing, hot-dip galvanizing, black oxide coating, painting, powdering, anodizing etc. |
| Applications | Automotive, instrument, electrical equipment, household appliances, furniture, mechanical equipment, sanitation machinery, etc. |
| Producing Equipment | CNC machining center, CNC Punch Press, 6000W laser cutting machine, high-precision servo CNC bending machine, automatic welding machine, etc. |
| Testing Equipment | Projecting apparatus, Salt Spray Test, Durometer, and Coating thickness tester. |


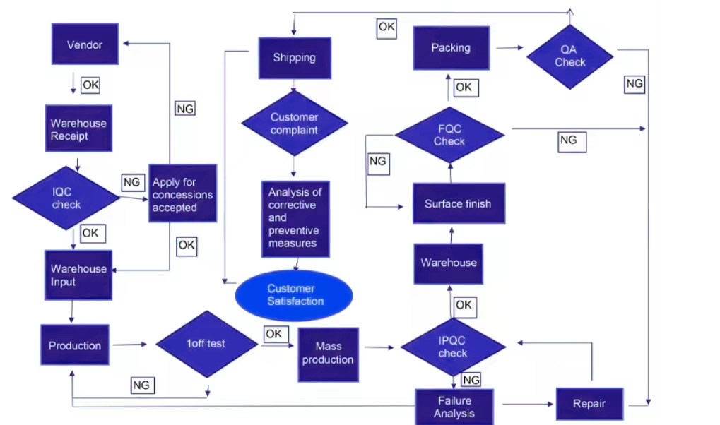
Our unwavering dedication to excellence is validated by our numerous production certifications, showcasing our factory's precision machining capabilities and our commitment to delivering top-notch quality.


Packaging: Standard - Paper, Foam, OPP bag, Carton; Customizable - Based on client requests.
Shipping: Flexible shipping fees and delivery timelines, crafted to meet your needs through negotiation.
We stand as a leader with 5 years of dedicated service in multispecialty supply. Our expert team and cutting-edge equipment deliver unparalleled precision in manufacturing. Through process optimization, we maintain competitive pricing while providing top-tier quality products and services.

