Precision CNC Titanium Alloy Milling/Turning Parts with Anodizing Surface

Still deciding? Get samples of $ !
Order Sample

Product Description

!Overview & Basic Info
Model NO.
Titanium Alloy
Production Type
Mass Production
Machining Method
CNC Milling/Cutting, Turning and Milling Linkage
Material
Nylon, Steel, Plastic, Brass, Alloy, Copper, Aluminum, Iron, Metal, Titanium
Standard
GB
Tolerance
+/-0.01mm
Capacity
500,000
Origin
China
Product Description
We specialize in providing customers with CNC milling/turning precision customized machining solutions for titanium alloy processing, including aerospace, semiconductor, medical, agricultural, energy, and all other fields of titanium alloy applications.
Titanium Alloy Part 1
Titanium Alloy Part 2
Titanium Alloy Part 3
Machining Detail
Machining Equipment
Product Parameters
Key Metrics: Machining accuracy: ±0.1mm | Sample development: 3-7 days | Batch delivery time: 7-14 days | Drawing Support: JPG, PDF, CAD, DWG, STP, STEP.
Specification According to your requirement.
Material Options Stainless steel, brass, copper, aluminum, carbon steel, alloy steel, titanium alloy, etc.
Surface Treatment Zn-plating, Ni-plating, Cr-plating, Tin-plating, Powder coating, Anodizing, Heat treatment, Black oxide, etc.
Applications Automotive, instruments, electrical equipment, medical, aerospace, household appliances, mechanical equipment.
Producing Equipment CNC machining center, 6000W laser cutting, CNC bending, pneumatic punch, hydraulic press, automatic welding.
Testing Equipment Projecting apparatus, Salt Spray Test, Durometer, Coating thickness tester.
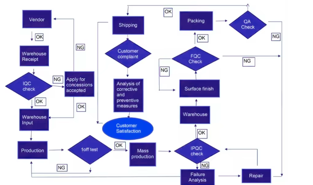
Quality Check
Final Product
Certifications
Our unwavering dedication to excellence is validated by our numerous production certifications, showcasing precision machining capabilities and commitment to top-notch quality.
Certification 1
Certification 2
📦Packaging & Advantages
Packaging: Standard Paper, Foam, OPP bag, and Cartons. Customizable based on client requests. Flexible shipping fees and timelines negotiated to meet your needs.
Shipping Logistics
Our Advantages: Customization expertise (minor to full-scale), top-tier 6000W laser cutters, state-of-the-art testing equipment including Salt Spray Testers and Projectors.
🏭Factory Capacity
With 5 years of dedicated service in multispecialty supply, our expert team and cutting-edge equipment deliver unparalleled precision in manufacturing. Through process optimization, we maintain competitive pricing while providing top-tier quality.
Factory Floor
Warehouse
Large Scale Production
?Frequently Asked Questions
Are you a factory or trading company?
We are a factory and professional in custom sheet metal fabrication for 7 years.
What manufacturing services can you provide?
Our capabilities include: engineering design, laser cutting, CNC bending, metal stamping, welding, powder coating, and assembly.
How long does it take to get a quotation?
We typically provide a detailed quotation within 24 hours after receiving your inquiry.
What files are needed for a quote?
Please provide drawings in DWG, DXF, STEP, IGS, AI, or PDF formats.
Do you offer free samples?
Yes, we can offer free samples; however, the customer is responsible for the freight charges.
What is your typical lead time?
Small quantities are delivered within 7-15 days, while bulk orders typically take about 25 days.

Related Products