We specialize in providing customers with CNC milling/turning precision customized machining solutions for titanium alloy processing, including aerospace, semiconductor, medical, agricultural, energy, and all other fields of titanium alloy applications.



| Specification | According to your requirement. |
| Material | Stainless steel, brass, copper, aluminum, carbon steel, alloy steel, titanium alloy etc. |
| Surface Treatment | Zn-plating, Ni-plating, Cr-plating, Tin-plating, copper-plating, wreath oxygen resin spraying, heat treating, hot-dip galvanizing, black oxide coating, painting, powder coating, color zinc-plating, anodizing, etc. |
| Applications | Automotive, instruments, electrical equipment, household appliances, furniture, mechanical equipment, electronic sports equipment, light industry, medical devices, etc. |
| Tolerance | ±0.01-0.05mm |
| Testing Equipment | Projecting apparatus, Salt Spray Test, Durometer, and Coating thickness tester |
| Drawing Formats | JPG, PDF, CAD, DWG, STP, STEP |


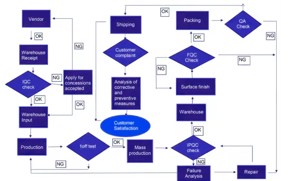
Our unwavering dedication to excellence is validated by our numerous production certifications, showcasing our precision machining capabilities and our commitment to delivering top-notch quality and exceptional customer satisfaction.


Packaging: Standard - Paper, Foam, OPP bag, Carton; Customizable - Based on client requests.
Shipping: Flexible shipping fees and delivery timelines, crafted to meet your needs through negotiation.
A leader with years of dedicated service in multispecialty supply. Our expert team and cutting-edge equipment deliver unparalleled precision in manufacturing. We focus on high-efficiency CNC processing for diverse industries.

